睑板腺类器官治干眼 可分泌脂质、可稳定传代至20代

题目:人睑板腺类器官用于研究上皮稳态与功能障碍
英文题目:Human meibomian gland organoids to study epithelial homeostasis and dysfunction
杂志:Protein and Cell
影响因子:12.8
发表时间:2025年11月
PMID: 41206935IF: 12.8 Q1
Part.01
研究背景
睑板腺是位于眼睑内的腺体,负责分泌脂质以维持眼表的稳态。MGD是干眼症的主要原因,影响全球约38%到68%的人口,表现为视力模糊、眼部刺激和泪液分泌减少。
目前,MGD的治疗主要依赖于缓解症状的措施,如热敷、人工泪液和抗生素,但这些方法无法从根本上解决问题。因此,开发能够模拟睑板腺生理和病理的体外模型,对于研究MGD的发病机制和开发新疗法至关重要。
近年来,类器官技术的发展为模拟复杂组织提供了新的可能性,但之前的研究尚未成功建立能够长期培养且保留功能的人类睑板腺类器官。
本研究旨在建立一种长期、可扩展的人类睑板腺类器官模型,以模拟睑板腺的生理和病理过程。通过优化培养条件,研究者们成功培养出能够保留睑板腺细胞谱系和脂质分泌能力的类器官。
此外,研究还探索了FGF10在睑板腺稳态中的作用,并验证了其在MGD治疗中的潜力。最终,通过单细胞测序和脂质组学分析,研究揭示了类器官与天然睑板腺之间的细胞类型和功能差异,为未来的研究和临床应用提供了新的方向。
Part.02
研究思路
类器官培养:从人和小鼠的睑板腺组织中分离细胞,利用特定的培养基培养出三维类器官。
药物处理:测试了多种药物(如ATRA、13-cis-RA、阿奇霉素、雷帕霉素、二氢睾酮等)对类器官的影响。
单细胞测序:对人睑板腺组织和类器官进行单细胞RNA测序,分析细胞类型和基因表达差异。
脂质组学分析:比较人睑板腺组织、类器官和皮脂腺的脂质组成。
动物模型:建立ATRA诱导的小鼠MGD模型,测试FGF10滴眼液的治疗效果。
类器官移植:将人睑板腺类器官移植到免疫缺陷小鼠的眼睑中,评估其功能成熟度。
Part.03
研究结果
1. 功能性小鼠睑板腺类器官的建立
在研究睑板腺(MG)类器官培养方案前,研究人员检测了MG组织中的关键信号通路,发现Fgfr2、Lgr5和Nampt高表达。基于此,在小鼠MG类器官培养基中添加FGF10、R-spondin-1和烟酰胺作为核心因子。
培养9天后,MG细胞形成球形结构,H&E染色显示其与组织结构相似。免疫染色确认类器官保留了MG的细胞系,包括基底腺泡细胞和终末分化腺泡细胞。
MG类器官可长期扩展至20个通道,且具有脂质分泌功能。转录组分析显示类器官与MG基因表达模式相似,不受年龄和性别影响(图1)。

图1 小鼠睑板腺类器官的建立与功能验证。免疫荧光显示类器官表达基底细胞标志物(Krt5、Krt14)、脂质合成细胞标志物(PPARγ)及增殖标志物(Ki67)。H&E染色显示类器官结构类似真实腺体,外层为基底细胞,内层为分化细胞。油红O染色证实类器官具备脂质分泌功能。类器官可稳定传代至20代,保持基因表达谱与睑板腺相似。
2. FGF10维持MG类器官扩张,防止MG功能障碍
MG的再生依赖于腺泡基底细胞的自我更新能力,而长期可扩展的MG类器官培养系统揭示了促进基底细胞扩增的关键信号通路。
研究发现,MG类器官对FGF10最敏感,FGF10是调节眼睑发育和MG上皮细胞增殖的关键因子。
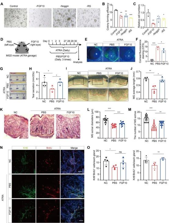
为了研究MGD,研究者优化了维甲酸诱导的小鼠MGD模型,用ATRA代替13-顺式维甲酸。ATRA处理的小鼠MG受损,表现为角膜上皮受损、泪液分泌减少、MG结构缩小和细胞增殖受抑。
然而,局部应用FGF10溶液可显著恢复MG结构和功能,包括眼上皮完整性、泪液分泌、腺体结构、细胞增殖和脂质合成。进一步研究发现,FGF10通过激活phospho-p38信号通路缓解MGD进展(图2)。

图2 FGF10对类器官扩增及睑板腺功能障碍的保护作用。建立ATRA诱导的小鼠MGD模型,FGF10滴眼治疗可显著改善角膜完整性、泪液分泌、腺体长度及腺泡结构。免疫染色显示FGF10促进腺体细胞增殖,恢复脂质合成功能。
3. MG类器官模拟药物反应
MG类器官能够模拟MG的生理功能,可用于发现治疗干眼病的药物。研究中选择了ATRA、13-顺式RA、阿奇霉素(AZM)、雷帕霉素和双氢睾酮(DHT)等药物进行测试。
结果显示,13-顺式RA、雷帕霉素和DHT显著减小类器官大小,而AZM和DHT诱导类器官内腔凝结,提示分化。ATRA和13-顺式RA抑制增殖和干性基因表达,降低MG标记基因,但上调导管细胞标记基因。
在脂质合成方面,AZM、雷帕霉素和DHT增加脂质生产能力,而ATRA和13-顺式RA则降低脂质合成能力。这些结果表明,MG类器官能够快速评估药物效应,精确模拟药物反应(图3)。

图3 类器官模拟药物对睑板腺的影响。用ATRA、13-顺维A酸、阿奇霉素、雷帕霉素、DHT等药物处理类器官。ATRA和13-顺维A酸抑制类器官生长、脂质合成及干细胞标志物表达。阿奇霉素、DHT和雷帕霉素促进脂质合成,部分药物诱导腺泡分化。类器官能准确模拟体内药物反应,适用于药物筛选。
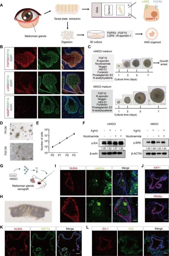
4. 人MG类器官原位移植的建立
研究团队尝试建立人MG类器官(hMGO),发现NAMPT在人MG组织中几乎不表达。去除烟酰胺后,hMGO能够快速膨胀并长期扩增至20代。
RNA测序和分析显示,烟酰胺抑制细胞增殖和脂质合成相关基因表达,并可能与FGF10-FGFR2信号通路存在串扰。进一步实验表明,FGF10可上调pERK,而烟酰胺则抑制pERK。
此外,将hMGO移植到免疫缺陷小鼠的MG部位后,移植的类器官在体内表现出功能成熟,包括脂质产生和谱系特异性标记物表达(图4)。

图4 人类睑板腺类器官建立与移植。人MG类器官培养需去除烟酰胺,FGF10仍为其扩增所必需。类器官可传代20代以上,表达MG标志物并具备脂质合成能力。将人MG类器官移植至NSG小鼠睑板腺区域,1月后可见人源细胞存活并形成脂质分泌结构,提示其具备功能成熟潜力。
5. 人MG和类器官单细胞图谱的解剖
为了解析人类MG和类器官的细胞组成与异质性,研究者进行了单细胞RNA测序,鉴定出人MG组织中的6种细胞类型和9个亚簇。其中,两种成熟的腺泡细胞分别以脂质代谢基因(如PPARG、SCD)和隐秘基因(如LYZ)为特征。
同时,MG类器官的单细胞测序显示其细胞组成与人MG组织相似,但1型腺泡细胞缺失,2型腺泡细胞丰度较低,表明类器官处于相对不成熟状态。
此外,类器官中导管细胞和基底细胞比例增加,移行细胞减少,说明类器官保存了更多干细胞。总体而言,单细胞图谱揭示了类器官与MG组织之间的细胞异质性和成熟度差异(图5)。

图5 人睑板腺与类器官的单细胞图谱比较。单细胞测序识别出人MG中9种上皮细胞亚群,包括基底细胞、过渡细胞及两种成熟腺泡细胞(FAR2+和LYZ+)。类器官中主要含基底细胞和过渡细胞,成熟腺泡细胞比例较低,提示类器官尚处于未成熟状态。图谱揭示类器官与真实组织在细胞组成上的异同,为后续优化提供依据。
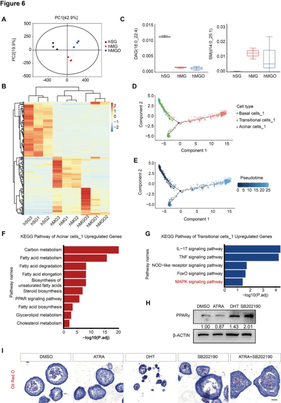
6. 人类MG类器官产生特征脂质体
为了评估人类MG类器官的脂质含量是否与组织相似,研究者进行了非靶向脂质组学分析。以人类皮脂腺(SG)为对照,提取MG组织和类器官的脂质样本,通过高分辨率质谱分析生成脂质化合物的强度谱。
PCA评分图显示MG组织和类器官与SG明显分离,但MG组织和类器官的脂质组具有相似性。具体分析发现,MG组织和类器官在鞘磷脂(SM)、磷脂酰甘油(PG)和磷脂酰丝氨酸(PS)等亚类脂质含量上相似,而二酰基甘油(DAG)含量较低。
此外,MG组织与类器官之间存在240种不同的脂质,如在类器官中下调的FAHFA和TAG。这些结果与单细胞RNA测序数据一致,表明类器官在脂质组学上与MG组织整体相似,但存在成熟度差异,如终端分化的细胞类型和特征脂质(图6A-C)。
由于hMGO不如MG组织成熟,研究者基于MG组织的单细胞RNA测序数据进行谱系轨迹分析,发现基底细胞、移行细胞和腺泡细胞的分化路径。
分析发现,腺泡细胞中脂质合成相关信号通路被激活,而移行细胞中富集炎症相关信号通路。鉴于MGD患者常伴有炎症细胞因子增加,研究者将hMGO暴露于相关信号通路抑制剂中,发现p38MAPK信号通路抑制剂SB202190可显著上调PPARγ表达,促进脂质分泌,减轻ATRA的抑制作用。
此外,靶向脂质组学分析显示,与人眼周皮肤组织相比,hMGO与人MG组织在脂质组学特征上相似,但存在成熟度差异(图6D-I)。

图6 脂质组学与MAPK信号调控类器官成熟。非靶向脂质组学显示类器官与MG组织脂质谱相似,但部分特征脂质(如FAHFA、TAG)含量较低。单细胞轨迹分析显示腺泡细胞分化路径:基底→过渡→成熟腺泡。MAPK信号在过渡细胞中活跃,抑制其活性(SB202190处理)可显著促进脂质合成与腺泡成熟。靶向脂质组学进一步验证SB202190处理后类器官合成更多成熟脂质(如CE、OAHFA、WE)。
小结
研究成功建立了人类睑板腺类器官,这些微型组织能够模拟真实睑板腺的细胞结构和脂质分泌功能。
研究团队发现,一种名为FGF10的因子对睑板腺的健康至关重要。FGF10不仅能够促进类器官的生长,还能在动物模型中显著缓解干眼症的症状。
此外,通过单细胞测序和脂质组学分析发现尽管类器官已经能够模拟许多睑板腺的功能,但它们在某些方面仍然缺乏成熟度。例如,类器官在合成某些特定脂质方面的能力较弱。
未来,研究者计划通过优化培养条件和探索新的信号通路,进一步提高类器官的成熟度和功能,使其更接近真实的人类睑板腺。这将为干眼症的治疗提供新的思路,甚至有望开发出基于类器官移植的再生医学疗法。
参考文献
Yu C, Wan X, Wei J, Xu Z, Wu X, Wang X, Mi Y, Zhang Y, Wu D, Zhou X, Le Q, Xu J, Zhao C, Sun X, Zhou X, Hong J, Zhao B. Human meibomian gland organoids to study epithelial homeostasis and dysfunction. Protein Cell. 2025 Nov 9. doi: 10.1093/procel/pwaf095IF: 12.8 Q1 .
来源:类器官学社